Channels / CY Law, Visas, Taxes, Insurance
CY Law, Visas, Taxes, Insurance
@cylaw · supergroup
Екатерина Блеч
2022-05-25 02:35 UTC
Mila Fomina
У Вас виза на ресипте стоит (синяя печать) - «вдруг» не случится 😉
спасибо 😅
…
2022-05-25 05:07 UTC
Доброе утро!
Связанный вопрос с временной завитой:
Если есть планы переезжать в другую страну ЕС, от полученной временной защиты надо ли отказываться, если да, то какая процедура?
Если повтор, простите. Пролистывал чат, не нашёл ответ.
Связанный вопрос с временной завитой:
Если есть планы переезжать в другую страну ЕС, от полученной временной защиты надо ли отказываться, если да, то какая процедура?
Если повтор, простите. Пролистывал чат, не нашёл ответ.
Sabina Avliyakuliyeva
2022-05-25 05:13 UTC
Подскажите, пожалуйста, подача на пинг-слип ( по работе), для остальных членов семьи делается только после получения пластика мужем?
Yakov
2022-05-25 05:43 UTC
Sabina Avliyakuliyeva
Подскажите, пожалуйста, подача на пинг-слип ( по работе), для остальных членов семьи делается тольк...
через несколько дней после подачи спонсора обычно можно уже подавать семье
Oleg Reshetnikov
2022-05-25 05:49 UTC
…
Доброе утро!
Связанный вопрос с временной завитой:
Если есть планы переезжать в другую страну ЕС...
Посмотрите плиз сайт ukr.cy
Там же есть ссылки на тематические каналы и чаты.
Там же есть ссылки на тематические каналы и чаты.
Lilian Grigoreva
2022-05-25 06:19 UTC
Добрый день! Вроде наконец должны выдать ARC и receipt (рабочую визу), потом нужно будет подаваться на ГЕСИ. Как долго ГЕСИ сейчас получают? онлайн или оффлайн? нужно ли в какие-то очереди заранее вставать?
Dmitry
2022-05-25 06:21 UTC
Доброе утро! Подскажите, пожалуйста, с учётом очередей в мигрейшен, имеет ли смысл прийти раньше забронированного времени? Утром, к примеру
Время 13:00, Пафос
Мигрейшен работает до 14:00, не хотелось бы, чтобы отправили на другой в день
Время 13:00, Пафос
Мигрейшен работает до 14:00, не хотелось бы, чтобы отправили на другой в день
Oleg Reshetnikov
2022-05-25 06:29 UTC
Lilian Grigoreva
Добрый день! Вроде наконец должны выдать ARC и receipt (рабочую визу), потом нужно будет подаваться ...
На сайте Геси есть инструкция и FAQ
Alexandra
2022-05-25 06:35 UTC
Lilian Grigoreva
Добрый день! Вроде наконец должны выдать ARC и receipt (рабочую визу), потом нужно будет подаваться ...
Добрый день
Жду месяц, сказали ждать 2
Потеряли документы, если бы мы не позвонили, то и не узнали бы об этом
Жду месяц, сказали ждать 2
Потеряли документы, если бы мы не позвонили, то и не узнали бы об этом
Dmitry
2022-05-25 06:40 UTC
Dmitry
Доброе утро! Подскажите, пожалуйста, с учётом очередей в мигрейшен, имеет ли смысл прийти раньше заб...
Если что, этой информации не нашёл в закрепе и поиском по слову "кейс" в чате
Если есть какой-то вариант найти ответ в чате - буду благодарен, если подскажите
Если есть какой-то вариант найти ответ в чате - буду благодарен, если подскажите
Oleg Reshetnikov
2022-05-25 06:44 UTC
Dmitry
Если что, этой информации не нашёл в закрепе и поиском по слову "кейс" в чате
Если есть какой-то ва...
Часто мигрейшен принимает по расписанию.
Приходите чуть пораньше.
Приходите чуть пораньше.
Dmitry
2022-05-25 06:47 UTC
Oleg Reshetnikov
Часто мигрейшен принимает по расписанию.
Приходите чуть пораньше.
Спасибо!
I K
2022-05-25 06:54 UTC
Вадич (Но это не точно ©)
На подаче забирают только правильные копии переводов... если они есть.
Здравствуйте, а правильные переводы документов на ВНЖ это какие? Кроме того, что должны быть сделаны лицензированными переводчиками.
Вадич (Но это не точно ©)
2022-05-25 06:57 UTC
I K
Здравствуйте, а правильные переводы документов на ВНЖ это какие? Кроме того, что должны быть сделаны...
Иногда миграция требует марку за 2 евро для копии, иногда просто копия с завереного перевода.
I K
2022-05-25 06:59 UTC
Вадич (Но это не точно ©)
Иногда миграция требует марку за 2 евро для копии, иногда просто копия с завереного перевода.
Спасибо, а марку эту где брать?
Мikhail D.
2022-05-25 06:59 UTC
Igor Rodnov
А ботики для записи в посольство РФ случайно ещё не пилил никто?)
А зачем он, если там есть встроенный под названием "Лист ожидания"?
I K
Спасибо, а марку эту где брать?
На почте, но это особенные - не почтовые.
I K
2022-05-25 07:01 UTC
Могу ли я записаться в мигрейшен не указывая телефон, российский не пропускает, другого нет. Может кто-то сталкивался. Пока в России, но пытаюсь заранее записаться.
I K
2022-05-25 07:02 UTC
Вадич (Но это не точно ©)
На почте, но это особенные - не почтовые.
Спасибо, пошла дальше читать :)
Alina Lysenko
2022-05-25 07:03 UTC
скажите, пожалуйста, где можно быстро сделать страховки на внж? туристический
Sugar Queen
2022-05-25 07:04 UTC
Мikhail D.
А зачем он, если там есть встроенный под названием "Лист ожидания"?
Он какой-то сложный
Oleg Reshetnikov
2022-05-25 07:05 UTC
I K
Здравствуйте, а правильные переводы документов на ВНЖ это какие? Кроме того, что должны быть сделаны...
Пожалуйста, прочитайте информацию в закрепе этого чата.
I K
2022-05-25 07:13 UTC
Oleg Reshetnikov
Пожалуйста, прочитайте информацию в закрепе этого чата.
Спасибо большое за проделанную работу, читаю, но вопросов все больше 😳
Petro Bondaruk
2022-05-25 07:19 UTC
Здраствуйте .Подскажите пожалуйста . На Кипр есть визовый центр Канади???
Andrii
2022-05-25 07:21 UTC
Petro Bondaruk
Здраствуйте .Подскажите пожалуйста . На Кипр есть визовый центр Канади???
нет
Andrii
2022-05-25 07:22 UTC
Petro Bondaruk
Здраствуйте .Подскажите пожалуйста . На Кипр есть визовый центр Канади???
мі ездили в Афині
Mila Fomina
2022-05-25 07:24 UTC
I K
Могу ли я записаться в мигрейшен не указывая телефон, российский не пропускает, другого нет. Может к...
Укажите мой 😊Они в любом случае не звонят)
NightWatch
2022-05-25 07:25 UTC
Mila Fomina
Укажите мой 😊Они в любом случае не звонят)
нам звонили, в короновирусное время
Mila Fomina
2022-05-25 07:26 UTC
NightWatch
нам звонили, в короновирусное время
Я отвечу, мне не сложно, зачем греческий учила )
Djer
2022-05-25 07:33 UTC
I K
Могу ли я записаться в мигрейшен не указывая телефон, российский не пропускает, другого нет. Может к...
Можно esim от primetel сделать на сайте, как вариант.
Natalia Redlich Insurance Agency
2022-05-25 08:05 UTC
Alina Lysenko
скажите, пожалуйста, где можно быстро сделать страховки на внж? туристический
Обращайтесь ко мне, 30 мин все оформим 🤗
Aleksandr
2022-05-25 08:15 UTC
Добрый день! Посоветуйте, пожалуйста, банк. Какой банк не предоставляет услуги по оплате пенсии?
Виктория
2022-05-25 08:17 UTC
Важный контакт мухтариуса, многие спрашивают, но его сложно найти)
Olga
2022-05-25 08:38 UTC
Здравствуйте, подскажите, пожалуйста. Переезжаем на Кипр на год и более. Муж будет работать на компанию на Кипре, я буду продолжать работать как самозанятая и получать доход на карточку РБ, платить налоги в РБ с полученного дохода. Нужно ли мне еще декларировать и уплачивать этот доход на Кипре и платить налоги дополнительно?
Eugene
2022-05-25 08:38 UTC
Вы не в курсе, держателю ЕС паспорта (Эстония) что нужно, чтобы на Кипре счет в банке открыть?
Dmitry
2022-05-25 08:40 UTC
Olga
Здравствуйте, подскажите, пожалуйста. Переезжаем на Кипр на год и более. Муж будет работать на компа...
Если за год будет выходить больше 19500 евро, то стоит этот вопрос дальше мониторить если меньше то наверное не стоит тратить время.
Eugene
Вы не в курсе, держателю ЕС паспорта (Эстония) что нужно, чтобы на Кипре счет в банке открыть?
No text content
Eugene
2022-05-25 08:45 UTC
Oleg Reshetnikov
No text
Т.е., не важно какой паспорт, правила одни что для РФ, что для ЕС, ок.
Sugar Queen
2022-05-25 08:45 UTC
Dmitry
Если за год будет выходить больше 19500 евро, то стоит этот вопрос дальше мониторить если меньше то ...
А как же взносы в ГЕСИ?
Oleg Reshetnikov
2022-05-25 08:45 UTC
Eugene
Т.е., не важно какой паспорт, правила одни что для РФ, что для ЕС, ок.
Это минимальный набор документов.
Могут попросить больше. Некоторые менеджеры могут отказать даже - есть и такие кейсы (
Могут попросить больше. Некоторые менеджеры могут отказать даже - есть и такие кейсы (
Вадич (Но это не точно ©)
2022-05-25 08:46 UTC
Eugene
Вы не в курсе, держателю ЕС паспорта (Эстония) что нужно, чтобы на Кипре счет в банке открыть?
+ Yellow Slip MEU1 попросят скорее всего...
Eugene
2022-05-25 08:47 UTC
Вадич (Но это не точно ©)
+ Yellow Slip MEU1 попросят скорее всего...
это страховка?
Eugene
2022-05-25 08:48 UTC
так нету ПМЖ
Eugene
2022-05-25 08:49 UTC
грубо если, человек хочет прилететь и открыть счет
Вадич (Но это не точно ©)
2022-05-25 08:49 UTC
Eugene
так нету ПМЖ
Так и счёт могут и не открыть. Вам надо будет объяснить зачем вам счёт на Кипре
Sugar Queen
2022-05-25 08:49 UTC
Eugene
так нету ПМЖ
Банк захочет увидеть, зачем вам счет именно на Кипре. Цель счета, какие будут приходы-расходы.
hotspot
2022-05-25 08:50 UTC
Вадич (Но это не точно ©)
Так и счёт могут и не открыть. Вам надо будет объяснить зачем вам счёт на Кипре
в Астробанке недавно открыли без предъявления meu1, но utility bill все равно нужен
Eugene
2022-05-25 08:51 UTC
понятно... в общем, как обычно все с кипрскими нюансами)
Eugene
2022-05-25 08:52 UTC
как бы нет, но как бы и да
User 5142267101
2022-05-25 08:52 UTC
Это certifying officer, Savva Demetriou.
Вадич (Но это не точно ©)
2022-05-25 08:54 UTC
hotspot
в Астробанке недавно открыли без предъявления meu1, но utility bill все равно нужен
Как-бы есть 4 месяца на получение MEU1, комуналка показывает серъёзность намерений.
Liza Sukhorukova
2022-05-25 08:54 UTC
всем привет!
подскажите пожалуйста, будет ли действовать в России доверенность с заверением нотариуса через апостиль Министерства Юстиции на Кипре?
подскажите пожалуйста, будет ли действовать в России доверенность с заверением нотариуса через апостиль Министерства Юстиции на Кипре?
NightWatch
2022-05-25 08:55 UTC
Liza Sukhorukova
всем привет!
подскажите пожалуйста, будет ли действовать в России доверенность с заверением нотариус...
конечно будет
Dmitry
2022-05-25 09:02 UTC
Sugar Queen
А как же взносы в ГЕСИ?
Если считать это налогами, то нужно разбираться отдельно с геси.
Oleg Reshetnikov
2022-05-25 09:19 UTC
Dmitry
Если считать это налогами, то нужно разбираться отдельно с геси.
Его надо просто платить.
Denis Shestoperov
2022-05-25 09:22 UTC
А кто-то может сказать сложнее или проще (или также) по необходимым документам податься на визу для высококвалифицированных мигрантов в Нидерланды, имея паспорт РФ и PinkSlip по работе на Кипре?
Условно я, имея пинкслип через год захочу поехать работать в Нидерланды по приглашению работадателя, надо ли будет собирать все те же документы, что и в РФ или будут какие-то послабления из-за ВНЖ страны ЕС?
Условно я, имея пинкслип через год захочу поехать работать в Нидерланды по приглашению работадателя, надо ли будет собирать все те же документы, что и в РФ или будут какие-то послабления из-за ВНЖ страны ЕС?
Вадич (Но это не точно ©)
2022-05-25 09:24 UTC
Denis Shestoperov
А кто-то может сказать сложнее или проще (или также) по необходимым документам податься на визу для ...
просто справка об отсутствии судимости с Кипра будет, а может и Кипр + РФ...
Никаких бонусов.
Никаких бонусов.
Gregory
2022-05-25 09:24 UTC
Делаю рабочий ВНЖ (недавно получил ресит). Employment официально начнется через пару дней
Подскажите Taxpayer Number и Social insurance Number просить у работодателя после начала работы?
Подскажите Taxpayer Number и Social insurance Number просить у работодателя после начала работы?
Вадич (Но это не точно ©)
2022-05-25 09:25 UTC
Gregory
Делаю рабочий ВНЖ (недавно получил ресит). Employment официально начнется через пару дней
Подскажите...
уже можно просить
Denis Shestoperov
2022-05-25 09:26 UTC
Вадич (Но это не точно ©)
просто справка об отсутствии судимости с Кипра будет, а может и Кипр + РФ...
Никаких бонусов.
Спасибо! Жаль, конечно, думал процесс как-то упростится
NightWatch
2022-05-25 09:30 UTC
Denis Shestoperov
Спасибо! Жаль, конечно, думал процесс как-то упростится
только если LTRP или уже кипрский паспорт
Vadim Ze
2022-05-25 09:38 UTC
Всем привет!
Уже несколько дней изучаю тему налогов, но пока не смог найти инфо по конкретному случаю ни на форумах, ни в закрепе, ни по истории чата. Если вдруг всплывал вопрос, ткните меня туда, пожалуйста)
Случай - если в этом году останусь налоговым резидентом РФ и перееду в Кипр по работе, то будет ли РФ облагать каким-то налогом то, что получаешь в Кипре?
Должно быть что-то вроде документа об избежании двойного налогообложения, только вот все, что я находил, относилось к дивидендам/компаниям, а не к доходам физлиц.
Уже несколько дней изучаю тему налогов, но пока не смог найти инфо по конкретному случаю ни на форумах, ни в закрепе, ни по истории чата. Если вдруг всплывал вопрос, ткните меня туда, пожалуйста)
Случай - если в этом году останусь налоговым резидентом РФ и перееду в Кипр по работе, то будет ли РФ облагать каким-то налогом то, что получаешь в Кипре?
Должно быть что-то вроде документа об избежании двойного налогообложения, только вот все, что я находил, относилось к дивидендам/компаниям, а не к доходам физлиц.
U R ☀︎
2022-05-25 09:42 UTC
каждый день этот вопрос задают. а иногда по два раза
NightWatch
2022-05-25 09:44 UTC
U R ☀︎
каждый день этот вопрос задают. а иногда по два раза
в особо тяжёлые дни бывает и по 3 раза
Oleg Reshetnikov
2022-05-25 09:46 UTC
Vadim Ze
Всем привет!
Уже несколько дней изучаю тему налогов, но пока не смог найти инфо по конкретному случа...
Поиск по фразе 13 30
Oleg
2022-05-25 09:54 UTC
Добрый день, если есть паспорт Кипра и паспорт РФ, то при полете из Эркана в Стамбул какой из них лучше показывать на контроле в Эркане и по прилету в Стамбул?
NightWatch
2022-05-25 09:55 UTC
Oleg
Добрый день, если есть паспорт Кипра и паспорт РФ, то при полете из Эркана в Стамбул какой из них лу...
в Эркане - кипрский, в Стамбуле - РФ
Oleg
2022-05-25 09:57 UTC
NightWatch
в Эркане - кипрский, в Стамбуле - РФ
Спасибо, а в Эркане будут спрашивать визу в Турцию? Насколько я понимаю для граждан РФ виза в Турцию не нужна, а для ЕС нужна какая-то.
Furby
2022-05-25 09:58 UTC
Oleg
Добрый день, если есть паспорт Кипра и паспорт РФ, то при полете из Эркана в Стамбул какой из них лу...
Рф паспорт везде, кроме кпп
NightWatch
2022-05-25 10:00 UTC
Oleg
Спасибо, а в Эркане будут спрашивать визу в Турцию? Насколько я понимаю для граждан РФ виза в Турцию...
если спросят - покажете паспорт РФ
NightWatch
2022-05-25 10:01 UTC
а кто-нибудь проверял - по закону для супруги киприота нет ограничений для покупки земли/недвижимости - это на самом деле так?
Oleg
2022-05-25 10:04 UTC
NightWatch
если спросят - покажете паспорт РФ
А если сразу паспорт рф показать в Эркане, то какая-то проблема будет?
NightWatch
2022-05-25 10:04 UTC
Oleg
А если сразу паспорт рф показать в Эркане, то какая-то проблема будет?
если у вас уже паспорт Кипра - по идее - нет
Oleg Reshetnikov
2022-05-25 10:05 UTC
NightWatch
если у вас уже паспорт Кипра - по идее - нет
А если нет, то да 😏
Oleg
2022-05-25 10:05 UTC
Всем спасибо 😄
Manana Galin
Кому будет полезно:
Оформила рабочий ВНЖ супруге сотрудника с зарплатой EUR 900.
Анкета - Family Re...
Мне тут "помогайки" заливают, что выдача по анкете family reunification не производится 😂
Oleg Reshetnikov
2022-05-25 10:06 UTC
Мikhail D.
Мне тут "помогайки" заливают, что выдача по анкете family reunification не производится 😂
Пусть говорят (с)
NightWatch
2022-05-25 10:07 UTC
Мikhail D.
Мне тут "помогайки" заливают, что выдача по анкете family reunification не производится 😂
многие и про 5 лет до подачи на гражданство с ПМЖ не в курсе
Ирина
2022-05-25 10:09 UTC
Доброго дня всем! Есть не совсем стандартный кейс: у гражданина РФ два действующих загранпаспорта. По одному, в котором стояла национальная виза Кипра и который заканчивается в январе 2023 года, человек влетел на Кипр. На пинк хотел подать с новым паспортом, чтобы дали на год- в мигрейшн не взяли, сказали нет в системе, и будут оформлять на старый. Правильно понимаю, что дадут пинк на 8 мес и нужно подавать на продление в декабре(за месяц до окончания паспорта)?
Oleg Reshetnikov
2022-05-25 10:09 UTC
Мikhail D.
Мне тут "помогайки" заливают, что выдача по анкете family reunification не производится 😂
Новость вышла не 2019, а 15.10.2021 был анонс.
В конце февраля 2022 мигрейшен ввёл новый формат FR визы и добавил информацию на свой сайт.
Законопроект принят. Но закон ещё не готов, юридическая служба занимается.
В конце февраля 2022 мигрейшен ввёл новый формат FR визы и добавил информацию на свой сайт.
Законопроект принят. Но закон ещё не готов, юридическая служба занимается.
Oleg Reshetnikov
2022-05-25 10:10 UTC
Ирина
Доброго дня всем! Есть не совсем стандартный кейс: у гражданина РФ два действующих загранпаспорта. П...
Приложите все паспорта.
Olga
2022-05-25 10:10 UTC
Здравствуйте, подскажите, пожалуйста. Переезжаем на Кипр на год и более. Муж будет работать на компанию на Кипре, я буду продолжать работать как физлицо и получать доход на карточку РБ. Думала, что буду платить налоги в РБ, но получилось дозвониться в налоговую и инспектор сказал, что так как налоги уплачиваются раз в год ( в марте следующего за отчетным) и я буду уже не резидентом, так как буду проживать более 183 дней на территории другого государства, то и налоги мне надо платить там же. Как мне это задекларировать этот доход на Кипре и уплатить налоги?
Oleg Reshetnikov
2022-05-25 10:11 UTC
Olga
Здравствуйте, подскажите, пожалуйста. Переезжаем на Кипр на год и более. Муж будет работать на компа...
1. Прочитать закреп этого чата.
2. Использовать поиск по этому чату.
2. Использовать поиск по этому чату.
Gulnara
2022-05-25 10:11 UTC
Petro Bondaruk
Здраствуйте .Подскажите пожалуйста . На Кипр есть визовый центр Канади???
К сожалению нет, мы ездили в Рим.
Вадич (Но это не точно ©)
2022-05-25 10:15 UTC
Oleg
А если сразу паспорт рф показать в Эркане, то какая-то проблема будет?
Везде паспорт РФ кроме Англичан или Киприотов.
Oleg Reshetnikov
Новость вышла не 2019, а 15.10.2021 был анонс.
В конце февраля 2022 мигрейшен ввёл новый формат FR в...
Благодарю, ваши разъяснения вынудили их сдаться :D
Oleg Reshetnikov
2022-05-25 10:20 UTC
Мikhail D.
Благодарю, ваши разъяснения вынудили их сдаться :D
Много людей уже работают так.
наталья
2022-05-25 10:22 UTC
Можно ли переводить сам себе евро со счета в Сбербанке на счёт на Кипре?
Katlenok Artem
2022-05-25 10:22 UTC
наталья
Можно ли переводить сам себе евро со счета в Сбербанке на счёт на Кипре?
неа, Сбер в SDN
Ashot
2022-05-25 10:23 UTC
наталья
Можно ли переводить сам себе евро со счета в Сбербанке на счёт на Кипре?
нет, сбер под санкциями
Andrey
2022-05-25 10:24 UTC
Всем привет, подскажите плз, где лучше в Никосии пройти мед. обследование на рабочую визу (кровь+рентген)? Хочется побыстрее и избежать очередей.
Ashot
2022-05-25 10:24 UTC
Всем привет! Посоветуйте что осталось еще из работающих метадов переводов денег с России на Кипр (счет в bank of cyprus)?
Sergey (FckCX)
2022-05-25 10:25 UTC
наталья
как "извлечь" евро оттуда??)))
открыть счет в газпромбанке/тинькофф (можно любой не под санкциями) и уже от туда слать в кипрский банк
Katlenok Artem
2022-05-25 10:26 UTC
наталья
как "извлечь" евро оттуда??)))
ждать пока выдадут в кассе, или изменений в санкциях или когда рак на горе свистнет (ну разве что перегнать в рубли, и да, как пишут, открывать счёт и оттуда)
Vladimir Razuvaev
2022-05-25 10:26 UTC
Ashot
Всем привет! Посоветуйте что осталось еще из работающих метадов переводов денег с России на Кипр (сч...
Райффайзен.
наталья
2022-05-25 10:26 UTC
Sergey (FckCX)
открыть счет в газпромбанке/тинькофф (можно любой не под санкциями) и уже от туда слать в кипрский б...
Между банками в России можно перевести?
Dmitry Gagarin
2022-05-25 10:26 UTC
Katlenok Artem
ждать пока выдадут в кассе, или изменений в санкциях или когда рак на горе свистнет (ну разве что пе...
сделайте себе Тиньков, переведите оттуда себе ваши деньги, и с Тинька уже себе на кипр
Ashot
2022-05-25 10:27 UTC
Katlenok Artem
Тиньков, 5 дней с выходными.
Тинек только доллары сейчас переводит. И с тиньком очень много сейчас проблем в Swift переводах
Vladimir Razuvaev
2022-05-25 10:30 UTC
наталья
Проблем с переводом нет?
Сегодня только что перевёл при том, что счёт открыл позавчера. Проблем нет. Тинёк евро не переводит.
наталья
2022-05-25 10:31 UTC
Vladimir Razuvaev
Сегодня только что перевёл при том, что счёт открыл позавчера. Проблем нет. Тинёк евро не переводит.
Надо дождаться когда дойдут) напишите плиз по результату
Vladimir Razuvaev
2022-05-25 10:32 UTC
наталья
Надо дождаться когда дойдут) напишите плиз по результату
Так дошли уже. Даа часа. Уже у меня на счету в BoC.
Ashot
2022-05-25 10:32 UTC
Я с райфайзена 12 дней назад перевел, еще ничего не пришло. Короче кому как везет
наталья
2022-05-25 10:32 UTC
Vladimir Razuvaev
Так дошли уже. Даа часа. Уже у меня на счету в BoC.
Ого! 👍
Vladimir Razuvaev
2022-05-25 10:32 UTC
Ashot
Я с райфайзена 12 дней назад перевел, еще ничего не пришло. Короче кому как везет
Ничего себе.
Mila Fomina
2022-05-25 10:32 UTC
Ashot
Тинек только доллары сейчас переводит. И с тиньком очень много сейчас проблем в Swift переводах
Доллары из Тинькофф —> на евровый счёт в BoC за 1 сутки свифт ✔️
Vadim Ze
2022-05-25 10:33 UTC
Oleg Reshetnikov
Поиск по фразе 13 30
Да, уже и по 13 30 смотрел чат ) может, конечно, проглядел, перепроверю. Но вроде у людей были в основном споры по ретроспективному пересчету, с этим разобрался, а вот с двойными налогами пока не очень 🥲
Oleg Reshetnikov
2022-05-25 10:33 UTC
Vadim Ze
Да, уже и по 13 30 смотрел чат ) может, конечно, проглядел, перепроверю. Но вроде у людей были в осн...
Сотня обсуждений.
13-30
13-30
Vadim Ze
2022-05-25 10:34 UTC
Значит, проглядел, спасибо) иду ещё раз искать
Вадич (Но это не точно ©)
2022-05-25 10:35 UTC
Vadim Ze
Значит, проглядел, спасибо) иду ещё раз искать
Vadim Ze
Значит, проглядел, спасибо) иду ещё раз искать
No text content
Vadim Ze
2022-05-25 10:36 UTC
Oleg Reshetnikov
No text
Да это бесспорно, что на 13 30 куча совпадений 😉
Vadim Ze
2022-05-25 10:36 UTC
Вадич (Но это не точно ©)
https://t.me/cylaw/98167
Премного благодарен!)
Olga Vo
2022-05-25 10:39 UTC
Всем привет!
Если мы продлеваем договор аренды и я принесла его в такс департамент не сразу, а с опозданием, что бы печать на марках поставить, есть ли какой-то штраф?
Мне сказали платить 10 евро, или купить ещё одну марку
Но в условиях контракта написано, он продлевается автоматически
В общем, штраф действительно есть?
Если мы продлеваем договор аренды и я принесла его в такс департамент не сразу, а с опозданием, что бы печать на марках поставить, есть ли какой-то штраф?
Мне сказали платить 10 евро, или купить ещё одну марку
Но в условиях контракта написано, он продлевается автоматически
В общем, штраф действительно есть?
Ashot
2022-05-25 10:39 UTC
Vladimir Razuvaev
Да. Со своего на свой счёт.
А я вот не себе, возможно из-за этого возникла какая то проверка платежа.
Alexander Guryanov
2022-05-25 10:39 UTC
Добрый день, подскажите, а кто-нибудь оформлял шенген на кипре? Это реально сделать в относительно короткие сроки?
Olga Vo
2022-05-25 10:43 UTC
Alexander Guryanov
Добрый день, подскажите, а кто-нибудь оформлял шенген на кипре? Это реально сделать в относительно к...
Мы оформляли через австрийцев, запись по телефону за 2 недели + стандартное время на рассмотрение
Екатерина Блеч
2022-05-25 10:51 UTC
Oleg Reshetnikov
Налоги обычные на физика. В интернете миллион ссылок.
кто-то писал что номады геси и сошиал не платят.
Oleg Reshetnikov
2022-05-25 10:52 UTC
Екатерина Блеч
кто-то писал что номады геси и сошиал не платят.
Геси платят все
Eugenia Gump
2022-05-25 11:08 UTC
Подскажите, плз, если доверенность (на представление интересов на Кипре, на английском языке) заверить в Италии, то на Кипре нужно будет с ней какие-то еще телодвижения производить, чтобы она легитимна была?
Denis Davydov
2022-05-25 11:11 UTC
А есть бот отлавливающий аппоинтмент на шенген? :))
Nataliya Borisova
2022-05-25 11:14 UTC
Olga Vo
Всем привет!
Если мы продлеваем договор аренды и я принесла его в такс департамент не сразу, а с опо...
Да, если не оплатили в течение месяца. Мы так тоже попали
Екатерина Блеч
2022-05-25 11:15 UTC
Вадич (Но это не точно ©)
Это практически не имеет смысла, изучив закреп и историю группы вы поймёте что компания это самое пр...
не подскажете, пожалуйста, кто-то есть, кто решает задачу "банк + аудитор + бухгалтерия" под ключ?
Oleg Reshetnikov
2022-05-25 11:17 UTC
Екатерина Блеч
не подскажете, пожалуйста, кто-то есть, кто решает задачу "банк + аудитор + бухгалтерия" под ключ?
Если дял компании, то посомотрите плиз в @cyb2b были объявления такие.
Irma Sokhadze
2022-05-25 11:17 UTC
Друзья, подскажите, а нужно ли регистрировать договор аренды между физ лицом (киприотом) и иностранцем, если он на 3 месяца заключён?
NightWatch
2022-05-25 11:18 UTC
Irma Sokhadze
Друзья, подскажите, а нужно ли регистрировать договор аренды между физ лицом (киприотом) и иностран...
да, если сумма больше 5000 евро
Irma Sokhadze
2022-05-25 11:18 UTC
12к за 3 мес.
А регистрируют где?
А регистрируют где?
Irma Sokhadze
2022-05-25 11:19 UTC
Спасибо! А нет ли ссылки где это прочитать в законе?
Irma Sokhadze
Спасибо! А нет ли ссылки где это прочитать в законе?
📎 Webpage (not supported)
Irma Sokhadze
2022-05-25 11:21 UTC
Спасибо
…
2022-05-25 11:22 UTC
Oleg Reshetnikov
Посмотрите плиз сайт ukr.cy
Там же есть ссылки на тематические каналы и чаты.
Спасибо
Екатерина Блеч
2022-05-25 11:23 UTC
Oleg Reshetnikov
Если дял компании, то посомотрите плиз в @cyb2b были объявления такие.
cпасибо
Вадич (Но это не точно ©)
2022-05-25 11:28 UTC
Екатерина Блеч
не подскажете, пожалуйста, кто-то есть, кто решает задачу "банк + аудитор + бухгалтерия" под ключ?
обычно все бухгалтеры, только в разной степени адекватно.
Но без адекватного своего директора ничего не решить.
Но без адекватного своего директора ничего не решить.
Екатерина Блеч
2022-05-25 11:29 UTC
Вадич (Но это не точно ©)
обычно все бухгалтеры, только в разной степени адекватно.
Но без адекватного своего директора ничего...
что должен знать и делать и чего не делать директор, чтобы ему быть адекватным?
Вадич (Но это не точно ©)
2022-05-25 11:33 UTC
Екатерина Блеч
что должен знать и делать и чего не делать директор, чтобы ему быть адекватным?
понимать чем и с кем занимается фирма и соответственно планировать работу по налогам, платежам и т.д.
Тема регистрируем компанию и навыставляем инвойсов уже не всегда прокатывает.
Опять же если есть возможность все залить $$$ то тоже можно не сильно задуряться.
Тема регистрируем компанию и навыставляем инвойсов уже не всегда прокатывает.
Опять же если есть возможность все залить $$$ то тоже можно не сильно задуряться.
Екатерина Блеч
2022-05-25 11:34 UTC
Вадич (Но это не точно ©)
понимать чем и с кем занимается фирма и соответственно планировать работу по налогам, платежам и т.д...
спасибо,
ну похоже нужно будет позадуряться.
либо сига-сига свой проект, я как-то не планировала так быстро )
ну похоже нужно будет позадуряться.
либо сига-сига свой проект, я как-то не планировала так быстро )
Oksana
2022-05-25 12:07 UTC
Скажите, пожалуйста, что нужно учесть при подписании договора аренды на Кипре?
Вадич (Но это не точно ©)
2022-05-25 12:10 UTC
Oksana
Скажите, пожалуйста, что нужно учесть при подписании договора аренды на Кипре?
NightWatch
2022-05-25 12:11 UTC
важна общая сумма контракта
Yakov
2022-05-25 12:12 UTC
я уже забыл, что мне юристы объясняли, но им требовалось несколько дней после подачи спонсора. не помню, чтобы кто-то подавал сразу.
Елена Феденкова
2022-05-25 12:27 UTC
Всем привет! Подскажите какие документы нужны, чтобы открыть свое ип на кипре?
NightWatch
2022-05-25 12:27 UTC
Елена Феденкова
Всем привет! Подскажите какие документы нужны, чтобы открыть свое ип на кипре?
паспорт ЕС
Елена Феденкова
2022-05-25 12:27 UTC
Получается чтл и внж нужно
Елена Феденкова
2022-05-25 12:30 UTC
Вернее не так, как получить пасплрт ес?
Oleg Reshetnikov
2022-05-25 12:31 UTC
Елена Феденкова
Вернее не так, как получить пасплрт ес?
Прожить 7 лет на Кипре в течении 10 лет.
Oleg Reshetnikov
2022-05-25 12:31 UTC
Oleg Reshetnikov
Прожить 7 лет на Кипре в течении 10 лет.
Тогда можно будет ПОДАТЬ документы на паспорт.
Но не получить )
Но не получить )
Mentat
2022-05-25 12:31 UTC
Елена Феденкова
Вернее не так, как получить пасплрт ес?
Брак с гражданином ЕС+3 года, 7 лет на Кипре, 5 лет на Кипре по ПМЖ
Елена Феденкова
2022-05-25 12:32 UTC
я правильно понимаю, что без паспорта ес открыть ип нельзя?
Pavel
2022-05-25 12:32 UTC
Елена Феденкова
я правильно понимаю, что без паспорта ес открыть ип нельзя?
Вам же уже ответили
NightWatch
2022-05-25 12:32 UTC
Елена Феденкова
я правильно понимаю, что без паспорта ес открыть ип нельзя?
можно и если вы супруга гражданина ЕС
Natalia Kolokolnikova
2022-05-25 12:42 UTC
привет, возник такой вопрос. в истории чата вижу подобный кейс, но не написано, чем все закончилось )
сняла квартиру, подписала договор, в котором явно прописано, что счета на коммуналку переводятся на мое имя. договор подписывала по доверенности, тк владелец жилья не живет на Кипре.
теперь владелец категорически отказывается переводить счета. говорит, у него виза F и ему тоже счета нужны. понимаю, что могу пойти и перевести счета, но хочется по-человечески как-то сделать.
правильно ли я понимаю, что ему достаточно одного счета?
владелец очень боится переводить счета на воду и электричество, можно ли сделать на себя интернет и только с этим счетом идти в мигрейшн и банк?
если на меня будет только интернет, для мужа подойдет мой счет на интернет + свидетельство о браке?
сняла квартиру, подписала договор, в котором явно прописано, что счета на коммуналку переводятся на мое имя. договор подписывала по доверенности, тк владелец жилья не живет на Кипре.
теперь владелец категорически отказывается переводить счета. говорит, у него виза F и ему тоже счета нужны. понимаю, что могу пойти и перевести счета, но хочется по-человечески как-то сделать.
правильно ли я понимаю, что ему достаточно одного счета?
владелец очень боится переводить счета на воду и электричество, можно ли сделать на себя интернет и только с этим счетом идти в мигрейшн и банк?
если на меня будет только интернет, для мужа подойдет мой счет на интернет + свидетельство о браке?
Victor Masalov
2022-05-25 12:45 UTC
Natalia Kolokolnikova
привет, возник такой вопрос. в истории чата вижу подобный кейс, но не написано, чем все закончилось ...
Снимал несколько квартир-домов на протяжении более, чем семи лет, ничего на себя не переводил, кроме Интернета, хватало везде (рабочая виза + семья по фэмили реюнион)
NightWatch
2022-05-25 12:46 UTC
Natalia Kolokolnikova
привет, возник такой вопрос. в истории чата вижу подобный кейс, но не написано, чем все закончилось ...
"если на меня будет только интернет, для мужа подойдет мой счет на интернет + свидетельство о браке?" - да, подойдёт
Natalia Kolokolnikova
2022-05-25 12:47 UTC
Victor Masalov
Снимал несколько квартир-домов на протяжении более, чем семи лет, ничего на себя не переводил, кроме...
А не знаете, нельзя как-то отдельно переписать интернет? Говорит, у него к тарифу номер мобильного привязан, не хочет его терять. Я не совсем понимаю, как это
Natalia Kolokolnikova
2022-05-25 12:48 UTC
Oleg Reshetnikov
No text
да-да, это я сегодня, когда сказала, что пошла счета переписывать, а мне такие В СМЫСЛЕ
Alexander Guryanov
2022-05-25 12:48 UTC
Olga Vo
Мы оформляли через австрийцев, запись по телефону за 2 недели + стандартное время на рассмотрение
Спасибо)
Oleg Reshetnikov
2022-05-25 12:50 UTC
Natalia Kolokolnikova
да-да, это я сегодня, когда сказала, что пошла счета переписывать, а мне такие В СМЫСЛЕ
Вы его спросите - он вообще в курсе, что вы договор заверите в налоговой и данные про то, что он сдает жилье - зафиксируются ))
А то судя по всему он боится переоформлять счета по каким-то странным причинам.
А то судя по всему он боится переоформлять счета по каким-то странным причинам.
NightWatch
2022-05-25 12:50 UTC
Natalia Kolokolnikova
А не знаете, нельзя как-то отдельно переписать интернет? Говорит, у него к тарифу номер мобильного п...
вода, электричество и интернет - вроде больше ничего не осталось, что можно переоформить
NightWatch
2022-05-25 12:52 UTC
Natalia Kolokolnikova
А не знаете, нельзя как-то отдельно переписать интернет? Говорит, у него к тарифу номер мобильного п...
как вариант - подключить ещё один интернет, уже на ваше имя
Victor Masalov
2022-05-25 12:52 UTC
Natalia Kolokolnikova
А не знаете, нельзя как-то отдельно переписать интернет? Говорит, у него к тарифу номер мобильного п...
Ну, его контракт можно поменять (убрать оттуда Интернет), поставить на паузу, можно провести интернет от другого провайдера (наверное, самый простой вариант, но тогда нужно обговорить, что его интернет вы не оплачиваете). Арендодатель должен понимать, что как иммигрантам, вам нужен пруф оф резиденс, и должен как-то пойти навстречу.
Natalia Kolokolnikova
2022-05-25 12:52 UTC
Oleg Reshetnikov
Вы его спросите - он вообще в курсе, что вы договор заверите в налоговой и данные про то, что он сда...
договор уже заверили в налоговой )
я плохо знаю, что нужно для визы F, тк у меня другая — но он говорит что ему нужны счета типа для визы тоже.
я плохо знаю, что нужно для визы F, тк у меня другая — но он говорит что ему нужны счета типа для визы тоже.
NightWatch
2022-05-25 12:53 UTC
Natalia Kolokolnikova
договор уже заверили в налоговой )
я плохо знаю, что нужно для визы F, тк у меня другая — но он гово...
скорее всего, что бы счёт в банке не закрыли
TSH
2022-05-25 12:53 UTC
Добрый день, скажите если у меня на руках пластик (рабочий), а у детей только желтые листы. Могу я подать себя на шенген и на них на Кипре? Или нужно ждать их пластик обязательно?
Victor Masalov
2022-05-25 12:53 UTC
Natalia Kolokolnikova
договор уже заверили в налоговой )
я плохо знаю, что нужно для визы F, тк у меня другая — но он гово...
Ему, как и вам, достаточно одного любого счета. Спокойно можно все поделить. Для пруф оф резиденс достаточно одного любого счета на коммуналку или интернет
Natalia Kolokolnikova
2022-05-25 12:54 UTC
NightWatch
скорее всего, что бы счёт в банке не закрыли
Ясно.
Всем спасибо за помощь, еще немношк поговорю с ним, в крайнем случае сделаю какой-нибудь самый убогий дешевый второй интернет
Всем спасибо за помощь, еще немношк поговорю с ним, в крайнем случае сделаю какой-нибудь самый убогий дешевый второй интернет
TSH
Добрый день, скажите если у меня на руках пластик (рабочий), а у детей только желтые листы. Могу я п...
📎 Webpage (not supported)
Про Шенген на Кипре с ресиптом и пластиком
https://t.me/cylaw/79950
https://t.me/cylaw/79950
Igor
2022-05-25 12:57 UTC
Oleg Reshetnikov
Про Шенген на Кипре с ресиптом и пластиком
https://t.me/cylaw/79950
это получается вообще никому почти мультик не дают, а только однократные?
Oleg Reshetnikov
2022-05-25 12:58 UTC
Igor
это получается вообще никому почти мультик не дают, а только однократные?
До войны было проще, сейчас стало очень сложно.
Вадич (Но это не точно ©)
2022-05-25 12:58 UTC
Igor
это получается вообще никому почти мультик не дают, а только однократные?
Дают, тем кто ездит регулярно в одну и туже страну и имеет на руках "длинный" пластик.
Oleg Reshetnikov
2022-05-25 12:59 UTC
Вадич (Но это не точно ©)
Дают, тем кто ездит регулярно в одну и туже страну и имеет на руках "длинный" пластик.
*тем, кто регулярно получает визы в одном и том же консульстве 😉
Вадич (Но это не точно ©)
2022-05-25 13:00 UTC
Oleg Reshetnikov
*тем, кто регулярно получает визы в одном и том же консульстве 😉
Сначала получает, потом едет и потом опять приходит туда же и опять получает...
Oleg Reshetnikov
2022-05-25 13:00 UTC
Вадич (Но это не точно ©)
Сначала получает, потом едет и потом опять приходит туда же и опять получает...
таки да.
но иногда сразу дают мульти.
причем системы в этом почти нет.
но иногда сразу дают мульти.
причем системы в этом почти нет.
Вадич (Но это не точно ©)
2022-05-25 13:01 UTC
Oleg Reshetnikov
таки да.
но иногда сразу дают мульти.
причем системы в этом почти нет.
Это уже "харизма" :)
Bucks Len
2022-05-25 13:02 UTC
Добрый день. Извините если вопрос не по теме, но у кого можно сделать доверенность на вывоз детей с Кипра родной бабушкой? Фамилии разные. Это делает кипрский адвокат или консульство Рф? Подписи нужны от обоих родителей если один из них не живет на Кипре?
Oleg Reshetnikov
2022-05-25 13:04 UTC
Bucks Len
Добрый день. Извините если вопрос не по теме, но у кого можно сделать доверенность на вывоз детей с ...
Или нотариус, который сертифайд оффисер или в суде.
Bucks Len
2022-05-25 13:09 UTC
Oleg Reshetnikov
Или нотариус, который сертифайд оффисер или в суде.
Спасибо большое, а подписи нужны двух родителей если один из них не живет на Кипре?
Oleg Reshetnikov
2022-05-25 13:10 UTC
Bucks Len
Спасибо большое, а подписи нужны двух родителей если один из них не живет на Кипре?
Обязательно нужна подпись того, кто не поедет с ребенком )
Bucks Len
2022-05-25 13:11 UTC
Oleg Reshetnikov
Обязательно нужна подпись того, кто не поедет с ребенком )
А не подскажете может быть кого-то из сертифайд оффисер?
Bucks Len
А не подскажете может быть кого-то из сертифайд оффисер?
📎 Webpage (not supported)
Bucks Len
2022-05-25 13:13 UTC
Спасибо ещё раз
Olga Vo
2022-05-25 13:15 UTC
Igor
это получается вообще никому почти мультик не дают, а только однократные?
Под мультиком вы что имеете ввиду?
У нас с мужем был резеденс пермит (не в курсе это длинный или не очень пластик), пошли к австрийцем, у меня до этого только литовские были визы. Получили на пол года, при этом мой пермит заканчивался в январе, а виза в апреле
Подруга очень расстраивалась, тип как так не на год, им тоже на пол года дают обычно, а я шла за однократкой, и была сильно и приятно удивлена
У нас с мужем был резеденс пермит (не в курсе это длинный или не очень пластик), пошли к австрийцем, у меня до этого только литовские были визы. Получили на пол года, при этом мой пермит заканчивался в январе, а виза в апреле
Подруга очень расстраивалась, тип как так не на год, им тоже на пол года дают обычно, а я шла за однократкой, и была сильно и приятно удивлена
NightWatch
2022-05-25 13:16 UTC
Olga Vo
Под мультиком вы что имеете ввиду?
У нас с мужем был резеденс пермит (не в курсе это длинный или не...
бывает, что и австрийцы ошибаются
Olga Vo
2022-05-25 13:17 UTC
NightWatch
бывает, что и австрийцы ошибаются
Бывает и знатоки ошибаются
Я рассказываю про свой опыт, без претензии на "знатоковость"
Я рассказываю про свой опыт, без претензии на "знатоковость"
NightWatch
2022-05-25 13:19 UTC
Olga Vo
Бывает и знатоки ошибаются
Я рассказываю про свой опыт, без претензии на "знатоковость"
нам женщина, принимающая документы в австрийском посольстве, сразу сказала, что мультик больше чем на год дать не может (но и не дольше срока пластика), так как МВД им это явно запрещает
больше чем на год - только по бизнес приглашению
но было это 3 года назад
больше чем на год - только по бизнес приглашению
но было это 3 года назад
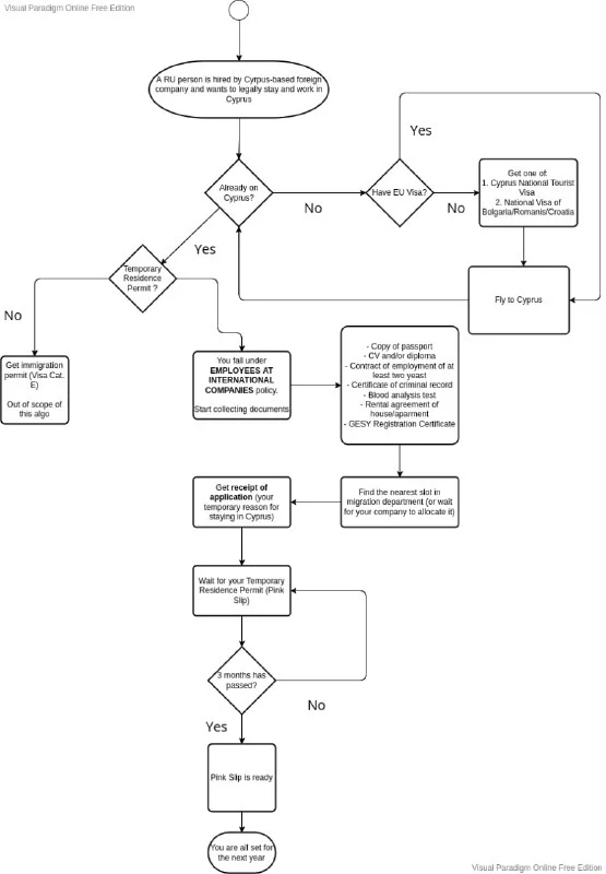
Всем привет! Внимательно изучил закреп про Pink Slip и визы и, в целях структурирования шагов по своему кейсу (Переезд из РФ для работы по приглашению Кипрской компании) , накидал небольшую схемку.
Может быть, кто-то уже проходил подобный путь, всё ли я правильно понимаю?
Может быть, кто-то уже проходил подобный путь, всё ли я правильно понимаю?
Oleg Reshetnikov
2022-05-25 13:22 UTC
Alexey U. Gagarin
Всем привет! Внимательно изучил закреп про Pink Slip и визы и, в целях структурирования шагов по сво...
Как один из вариантов - ок.
NightWatch
2022-05-25 13:22 UTC
Alexey U. Gagarin
Всем привет! Внимательно изучил закреп про Pink Slip и визы и, в целях структурирования шагов по сво...
не всякая EU visa годится - ирландская не подойдёт
и одноразовые кроме Кипра тоже не подойдут
и одноразовые кроме Кипра тоже не подойдут
Olga Vo
2022-05-25 13:22 UTC
NightWatch
нам женщина, принимающая документы в австрийском посольстве, сразу сказала, что мультик больше чем н...
Про "не дольше" я согласна, потому и была сильно удивлена
Если это именно была "ошибка", то мне приятно и это капец как выручило, когда отменили все вылеты и мне нужно было выбраться из Минска
В общем пусть люди ошибаются ещё и в таком "приятном" формате
Если это именно была "ошибка", то мне приятно и это капец как выручило, когда отменили все вылеты и мне нужно было выбраться из Минска
В общем пусть люди ошибаются ещё и в таком "приятном" формате
Oleg Reshetnikov
2022-05-25 13:22 UTC
Alexey U. Gagarin
Всем привет! Внимательно изучил закреп про Pink Slip и визы и, в целях структурирования шагов по сво...
Обычно оформлением рабочей визы занимается работодатель.
Alexey U. Gagarin
2022-05-25 13:24 UTC
Oleg Reshetnikov
Обычно оформлением рабочей визы занимается работодатель.
В моём случаё всё как будто так и есть, но хочется и со своей стороны чётко понимать шаги, чтобы не просто "по улицам слона водили". :)
Например, не до конца понимаю, обязательно ли снять жильё (читай=получить rental agreement), чтобы не "тормозить" работодателя?
Например, не до конца понимаю, обязательно ли снять жильё (читай=получить rental agreement), чтобы не "тормозить" работодателя?
Dmitry Lifanov
2022-05-25 13:24 UTC
Всем привет! Скажите плз, был ли у кого-то кейс подачи на пинкслип с просроченной тур визой на месяц два ? Какие в этом случае могут быть возможные варианты ?
Ashot
2022-05-25 13:25 UTC
Alexey U. Gagarin
В моём случаё всё как будто так и есть, но хочется и со своей стороны чётко понимать шаги, чтобы не ...
Обязательно и лучше сразу об этом подумать, чтоб быстрее доки на пинк слип отправили
Oleg Reshetnikov
2022-05-25 13:25 UTC
Alexey U. Gagarin
В моём случаё всё как будто так и есть, но хочется и со своей стороны чётко понимать шаги, чтобы не ...
Да. Это второе самое главное условие для рабочего ВНЖ
Alexey U. Gagarin
2022-05-25 13:25 UTC
Спасибо за разъяснение! HR работодателя почему-то внятно не смогли мне ответить.
Katlenok Artem
2022-05-25 13:27 UTC
Alexey U. Gagarin
Всем привет! Внимательно изучил закреп про Pink Slip и визы и, в целях структурирования шагов по сво...
так-то можно и в закреп )
Ashot
2022-05-25 13:27 UTC
Alexey U. Gagarin
Спасибо за разъяснение! HR работодателя почему-то внятно не смогли мне ответить.
И еще если я не ошибаюсь, без поданых доков на пинк слип вам не смогут открыть зарплатный счет в банке. Так что с самого начала все сейчас завязано на аренде квартиры на свое имя
Oleg Reshetnikov
2022-05-25 13:28 UTC
Katlenok Artem
так-то можно и в закреп )
Эээээ... Так тут только кусок и криво и не совсем точно)
Katlenok Artem
2022-05-25 13:29 UTC
Oleg Reshetnikov
Эээээ... Так тут только кусок и криво и не совсем точно)
Зато есть откуда плясать
Oleg Reshetnikov
2022-05-25 13:30 UTC
Самый простой алгоритм для пинкслипа.
1. Рабочий - надо где жить на Кипре и где работать на Кипре.
2. Визиторский - надо где жить на Кипре и что есть доход вне Кипра.
Это базовое. Все остальное - дополнительно. Включая документы.
1. Рабочий - надо где жить на Кипре и где работать на Кипре.
2. Визиторский - надо где жить на Кипре и что есть доход вне Кипра.
Это базовое. Все остальное - дополнительно. Включая документы.
Alexey U. Gagarin
2022-05-25 13:31 UTC
Ashot
И еще если я не ошибаюсь, без поданых доков на пинк слип вам не смогут открыть зарплатный счет в бан...
Ого, важный нюанс. Видимо, придётся везти пачан наличмана. :(
Юля
2022-05-25 13:31 UTC
Добрый день! Ребята, если брать билеты Москва-Белград-Ларнака, с пересадкой в Сербии 20 часов, соответственно нужно покидать транзитную зону, в этом случае багаж нужно будет забрать и заново потом сдавать или багаж будет лететь из Москвы до Ларнаки в любом случае?) Кто-нибудь подскажет?))
Юля
2022-05-25 13:32 UTC
С пересадкой 4,5 часа не забирали, но тут что-то смущает что именно выходишь из аэропорта...
Ashot
2022-05-25 13:32 UTC
Alexey U. Gagarin
Ого, важный нюанс. Видимо, придётся везти пачан наличмана. :(
Собирайте всю наличку которую получится, перекинуть сюда деньги тоже отдельный геморой 😅
Natali
2022-05-25 13:34 UTC
А я правильно поняла, что по визиторскому ВНЖ геси с дохода платишь но получить мед помощь по геси не можешь?
Вадич (Но это не точно ©)
2022-05-25 13:36 UTC
Natali
А я правильно поняла, что по визиторскому ВНЖ геси с дохода платишь но получить мед помощь по геси н...
Правильно.
Evgeny 🐠
2022-05-25 13:39 UTC
а чем щас лучше с рф отпраивть доки что бы дошли быстро?
Вадич (Но это не точно ©)
2022-05-25 13:41 UTC
Evgeny 🐠
а чем щас лучше с рф отпраивть доки что бы дошли быстро?
С человеком, а так DHL.
Evgeny 🐠
2022-05-25 13:42 UTC
Вадич (Но это не точно ©)
С человеком, а так DHL.
а dhl на соклько долго идет?)
Вадич (Но это не точно ©)
2022-05-25 13:42 UTC
Evgeny 🐠
а dhl на соклько долго идет?)
Пишут 7 дней, довозят и за 3 бывает.
Oleg Reshetnikov
https://t.me/cylaw/35844
Попробовал поискать в Лимассоле - лезут только финансовые компании и аудиторы.
📎 Webpage (not supported)
сегодня успешно тут все оформили
https://goo.gl/maps/MTmopHivyguwnfSr9
https://goo.gl/maps/MTmopHivyguwnfSr9
БР
Попробовал поискать в Лимассоле - лезут только финансовые компании и аудиторы.
📎 Webpage (not supported)
2gis сменил вид деятельности для в базе.
вы всегда можете попробовать другие слова для поиска
https://2gis.com.cy/cyprus/search/Notarial%20services?m=33.048282%2C34.660059%2F12.59
вы всегда можете попробовать другие слова для поиска
https://2gis.com.cy/cyprus/search/Notarial%20services?m=33.048282%2C34.660059%2F12.59
БР
Попробовал поискать в Лимассоле - лезут только финансовые компании и аудиторы.
📎 Webpage (not supported)
Oleg Reshetnikov
2022-05-25 13:53 UTC
Обучаю поиску.
Дорого
(с) направахрекламы
Дорого
(с) направахрекламы
Igor
2022-05-25 13:53 UTC
Olga Vo
Под мультиком вы что имеете ввиду?
У нас с мужем был резеденс пермит (не в курсе это длинный или не...
имею ввиду не однократная.
А как к австрийцам записаться?
На сайте написано "Appointment can be made online or by contacting the Embassy per E-mail or telephone" но как онлайн пока не нахожу
А как к австрийцам записаться?
На сайте написано "Appointment can be made online or by contacting the Embassy per E-mail or telephone" но как онлайн пока не нахожу
EVGENIYA
2022-05-25 13:54 UTC
Юля
Добрый день! Ребята, если брать билеты Москва-Белград-Ларнака, с пересадкой в Сербии 20 часов, соотв...
Муж так летал. Багаж не выдают если вы его оформляете до конечного пункта. Сам ночевал в гостинице. Багаж нормально долетал.
Denis Davydov
2022-05-25 13:56 UTC
Кто подавался на визитёра - нужно подавать документы всей семьей? Там сразу биометрию сдавать?
Я на рабочий подавался, вызывали потом для биометрии.
Я на рабочий подавался, вызывали потом для биометрии.
EVGENIYA
2022-05-25 13:56 UTC
Igor
имею ввиду не однократная.
А как к австрийцам записаться?
На сайте написано "Appointment can be made...
Кто то писал - по телефону.
Pavel
2022-05-25 13:58 UTC
Denis Davydov
Кто подавался на визитёра - нужно подавать документы всей семьей? Там сразу биометрию сдавать?
Я на...
Сразу сдаете все после сдачи доков. В соседнем окошке
Olga Vo
2022-05-25 14:03 UTC
Igor
имею ввиду не однократная.
А как к австрийцам записаться?
На сайте написано "Appointment can be made...
По телефону))) да, вот такая экзотика)
На сайте есть номер
На сайте есть номер
Mila Fomina
2022-05-25 14:04 UTC
Dmitry Lifanov
Всем привет! Скажите плз, был ли у кого-то кейс подачи на пинкслип с просроченной тур визой на месяц...
Только с аппрувом из Никосии. Миграция на местах точно не закроет глаза на оверстей в 2 месяца.
Oleg Reshetnikov
2022-05-25 14:05 UTC
Dmitry Lifanov
Всем привет! Скажите плз, был ли у кого-то кейс подачи на пинкслип с просроченной тур визой на месяц...
В закрепе этого чата есть информация именно про это.
Dmitry Lifanov
2022-05-25 14:06 UTC
Oleg Reshetnikov
В закрепе этого чата есть информация именно про это.
Спасибо, пойду перечитывать, сходу не нашел
Dmitry Lifanov
Спасибо, пойду перечитывать, сходу не нашел
No text content
Olga Vo
2022-05-25 14:16 UTC
Кто подскажет, в закрепе и в чате много про открытие счета.
У меня есть счёт, открывали как для члена семьи и менеджер сказала "ни в коем случае на счёт нельзя получать деньги, только перевод с бизнес аккаунта мужа в их же банке. Ни дай вам бог копеечку туда случайно положить"
Мол что бы мы видели что это именно муж на "домашние дела" переводит
Если мне нужен счёт для принятия платежей , например подключить е маркетплейсу для вывода денег, мне нужно открывать другой счёт?
Или все вышесказанное "фантазия" менеджера?
Я не могу получать доход НА Кипре, но ведь я продаю работы в интернете на маркетплейс например ETSY и значит могу на счёт принимать деньги?
У меня есть счёт, открывали как для члена семьи и менеджер сказала "ни в коем случае на счёт нельзя получать деньги, только перевод с бизнес аккаунта мужа в их же банке. Ни дай вам бог копеечку туда случайно положить"
Мол что бы мы видели что это именно муж на "домашние дела" переводит
Если мне нужен счёт для принятия платежей , например подключить е маркетплейсу для вывода денег, мне нужно открывать другой счёт?
Или все вышесказанное "фантазия" менеджера?
Я не могу получать доход НА Кипре, но ведь я продаю работы в интернете на маркетплейс например ETSY и значит могу на счёт принимать деньги?
Вадич (Но это не точно ©)
2022-05-25 14:27 UTC
Olga Vo
Кто подскажет, в закрепе и в чате много про открытие счета.
У меня есть счёт, открывали как для член...
Вы написали в анкете что за деньги и в каких количествах вы планируете получать...
Откройте счёт в ЕС платёжке для получения денег с маркетплейс.
Откройте счёт в ЕС платёжке для получения денег с маркетплейс.
Olga Vo
2022-05-25 14:29 UTC
Вадич (Но это не точно ©)
Вы написали в анкете что за деньги и в каких количествах вы планируете получать...
Откройте счёт в ...
👍👍👍👍
Denis
2022-05-25 14:35 UTC
7, 8 нужно запросить в Social insurance, YKA B-9 делают в течении недели, 7 сразу могут выдать, 9 - да подойдёт
Александр
2022-05-25 14:50 UTC
Есть пара свободных слотов на разные категории и города (лс)
Alena Osinina
2022-05-25 15:41 UTC
Александр
Есть пара свободных слотов на разные категории и города (лс)
Мне интересно для оформления пермит на ребёнка, желательно в Лимассоле
Michael Maltsev
2022-05-25 16:02 UTC
Всем привет! А только мне повезло так что Revolut стал залупаться на ресипт вместо печатающегося айди? Отвечают как роботы 😢
Andrey Surzh
2022-05-25 16:02 UTC
Michael Maltsev
Всем привет! А только мне повезло так что Revolut стал залупаться на ресипт вместо печатающегося айд...
вроде всегда так было, нет пластика нет революта
Michael Maltsev
2022-05-25 16:03 UTC
Andrey Surzh
вроде всегда так было, нет пластика нет революта
В прошлом году прокатило без проблем с ресиптом и как только пинкслип напечатали им его отправил
Andrey Surzh
2022-05-25 16:03 UTC
Michael Maltsev
В прошлом году прокатило без проблем с ресиптом и как только пинкслип напечатали им его отправил
а у меня - нет :(
Жду пластик
Жду пластик
Tatiana Tretiakova
2022-05-25 16:14 UTC
Evgeny 🐠
а чем щас лучше с рф отпраивть доки что бы дошли быстро?
Мои документы весом не более 300 гр дошли с dhl за 10 дней. Стоило 5 тыр.
бранч в Ларнаке
там в анкете указываешь кто ты, мне открыли как хаусвайф, сейчас пытаюсь понять, кто я для банка - челоек, продающий работы в интернете на том же ETSY
Варианты)
наверное other и далее пишу что да как
там в анкете указываешь кто ты, мне открыли как хаусвайф, сейчас пытаюсь понять, кто я для банка - челоек, продающий работы в интернете на том же ETSY
Варианты)
наверное other и далее пишу что да как
Roman
2022-05-25 17:22 UTC
Всем привет! Подскажите пожалуйста, чтобы не потерять резидентство Кипра, сколько требуется проводить время в стране в году? Слышал, что достаточно раз в 90 дней въезжать на Кипр на день. Так ли это?
Вадич (Но это не точно ©)
2022-05-25 17:24 UTC
Roman
Всем привет! Подскажите пожалуйста, чтобы не потерять резидентство Кипра, сколько требуется проводит...
Смотря какое резидентство.
Daria
2022-05-25 17:51 UTC
Привет всем) есть 1 Слот в посольство Греции на 15 июня ) собираюсь отменить)
Anna
2022-05-25 18:07 UTC
Daria
Привет всем) есть 1 Слот в посольство Греции на 15 июня ) собираюсь отменить)
У меня есть слот на пятницу эту:) 27/05. Вдруг кому интересно. Завтра отменять буду, не знаю как его передать можно ещё. Записала мужа, а у него важная встреча
Вадич (Но это не точно ©)
2022-05-25 18:32 UTC
Roman
ВНЖ по работе
Что-бы не потерять не надо отсутствовать больше 90 дней в подряд.
А вот что-бы продлить надо писать про командировки.
А вот как с налогами - это главный вопрос, налоговая резиденция у вас где?
А вот что-бы продлить надо писать про командировки.
А вот как с налогами - это главный вопрос, налоговая резиденция у вас где?
Roman
2022-05-25 18:33 UTC
Вадич (Но это не точно ©)
Что-бы не потерять не надо отсутствовать больше 90 дней в подряд.
А вот что-бы продлить надо писать ...
Была РФ, теперь будет Кипр
Вадич (Но это не точно ©)
2022-05-25 18:34 UTC
Roman
Была РФ, теперь будет Кипр
Для этого надо находится на Кипре больше 183 дней в календарный год.
Roman
2022-05-25 18:34 UTC
Вадич (Но это не точно ©)
Для этого надо находится на Кипре больше 183 дней в календарный год.
Да, у меня уже более 183 дней будет в конце мая
Roman
2022-05-25 18:35 UTC
То есть удаленно работать например из другой страны EU я не смогу более чем 90 дней в году, в остальное время прямо физически надо быть на Кипре, верно понял?
Вадич (Но это не точно ©)
2022-05-25 18:36 UTC
Roman
Да, у меня уже более 183 дней будет в конце мая
Календарный год считается с 1 января по 31 декабря. В мае никак 183 не будет...
Roman
2022-05-25 18:36 UTC
Так я с декабря на Кипре )
Вадич (Но это не точно ©)
2022-05-25 18:36 UTC
Roman
Так я с декабря на Кипре )
Roman
2022-05-25 18:37 UTC
Вадич (Но это не точно ©)
https://t.me/cylaw/99317
А, то есть считается в рамках одного года
Nina Golubitskaya
2022-05-25 18:40 UTC
Sveta Savina
здравствуйте. вижу, что сообщение апрельское. вы тогда разобрались с проблемой? удалось получить нал...
У меня тоже застряли деньги в Юнистрим, посылают, что денег нет, тянется уже 2 недели
Реально их в итоге получить?
Реально их в итоге получить?
Dashuk Pur Pur
2022-05-25 18:45 UTC
Я опять с глупым вопросом, извините великодушно 🙏
Если я 183+ дня на Кипре и мой доход в РФ менее, чем 19500 в год я не плачу налоги на Кипре с этой суммы?
Если я 183+ дня на Кипре и мой доход в РФ менее, чем 19500 в год я не плачу налоги на Кипре с этой суммы?
Kt0_oH?
2022-05-25 18:46 UTC
Доброго вечера
Подскажите сайты для поиска жилья на греческой стороне Кипра, будьте добры❤️
Подскажите сайты для поиска жилья на греческой стороне Кипра, будьте добры❤️
Драконъ
2022-05-25 18:48 UTC
Kt0_oH?
Доброго вечера
Подскажите сайты для поиска жилья на греческой стороне Кипра, будьте добры❤️
Базараки и группы в фейсбуке
Yakov
2022-05-25 18:50 UTC
Вадич (Но это не точно ©)
Календарный год считается с 1 января по 31 декабря. В мае никак 183 не будет...
мне вот любопытно. а при таких хитроумных схемах, если, например, очевидно, что вся жизнедеятельность человека, его семья, его собственность, сосредоточена не в той стране, куда он приехал побывать ровно 183 дня для получения налогового резидентства, у той налоговой не может возникнуть к нему претензий?
Kale
2022-05-25 18:53 UTC
Yakov
мне вот любопытно. а при таких хитроумных схемах, если, например, очевидно, что вся жизнедеятельност...
будут вопросы.
могут нагнуть обе налоговые сразу.
могут нагнуть обе налоговые сразу.
Yakov
2022-05-25 18:56 UTC
Kale
будут вопросы.
могут нагнуть обе налоговые сразу.
то есть, получив в другой стране приличный доход (пару сотен, скажем) и переведя его в страну своего проживания, ему внимания налоговой избежать не удастся?
Вадич (Но это не точно ©)
2022-05-25 19:02 UTC
Dashuk Pur Pur
Я опять с глупым вопросом, извините великодушно 🙏
Если я 183+ дня на Кипре и мой доход в РФ менее, ч...
Платите геси.
Вадич (Но это не точно ©)
2022-05-25 19:02 UTC
Yakov
мне вот любопытно. а при таких хитроумных схемах, если, например, очевидно, что вся жизнедеятельност...
Каждая страна по своему.
Не было бы Монако...
Не было бы Монако...
Yakov
2022-05-25 19:08 UTC
Вадич (Но это не точно ©)
Каждая страна по своему.
Не было бы Монако...
известно, как Кипр относится к таким выкрутасам? например, жить на Кипре, но поехать в Эмираты заработать прилично денег.
Вадич (Но это не точно ©)
2022-05-25 19:10 UTC
Yakov
известно, как Кипр относится к таким выкрутасам? например, жить на Кипре, но поехать в Эмираты зараб...
Кипр считает дни, если вы не публичная персона и где-то платите налоги - всё норм.
Kale
2022-05-25 19:11 UTC
Yakov
то есть, получив в другой стране приличный доход (пару сотен, скажем) и переведя его в страну своего...
Слишком грубый вопрос.
Может да, может нет. Зависит от того как это реализовывать.
Может да, может нет. Зависит от того как это реализовывать.
Вадич (Но это не точно ©)
2022-05-25 19:14 UTC
Kale
Слишком грубый вопрос.
Может да, может нет. Зависит от того как это реализовывать.
И какая другая страна и ещё кучка нюансов...
Yakov
2022-05-25 19:18 UTC
Вадич (Но это не точно ©)
И какая другая страна и ещё кучка нюансов...
в Эмиратах, как я понимаю, подоходного налога для физлиц нет
Вадич (Но это не точно ©)
2022-05-25 19:20 UTC
Yakov
в Эмиратах, как я понимаю, подоходного налога для физлиц нет
Эмираты хорошая страна с этой точки зрения.
Надежда
2022-05-25 19:35 UTC
Dmitriy Marmyshev
Не, кейс не такой же, как спрашивали выше.
Тут визитерский пинк - это значит что владелец резидент К...
Есть риэлторы -посредники, с которыми заключается годовой контракт, соблюдая правила. что договор только с ЕС, а далее он переводит Вам за минусом своего процента
Надежда
2022-05-25 19:38 UTC
Nina Golubitskaya
У меня тоже застряли деньги в Юнистрим, посылают, что денег нет, тянется уже 2 недели
Реально их в и...
позвоните в головной офис в Никосию. Тел на сайте. Решат
Nina Golubitskaya
2022-05-25 19:38 UTC
Спасибо, завтра попробую
Марина Родина
2022-05-25 19:45 UTC
Всем привет! Ситуация: подруга получила итальянский шенген, по которому хотела въехать на Кипр. Но случилась ситуация, по которой она не успевает совершить первый въезд в Италию перед поездкой, для «активации визы». Сможет ли она въехать с «неактивированным» шенгеном на Кипр? Не будет ли каких-то проблем? Или обязательно нужен первый въезд в Италию?
Yana
2022-05-25 19:47 UTC
Марина Родина
Всем привет! Ситуация: подруга получила итальянский шенген, по которому хотела въехать на Кипр. Но с...
Пусть смело едет на Кипр 💪
Yana
2022-05-25 19:50 UTC
Надежда
Есть риэлторы -посредники, с которыми заключается годовой контракт, соблюдая правила. что договор то...
Схема рабочая, но закон нарушает. В разрешение на покупку квартиры было четко прописано, что только для личного пользования, кроме того, визитерам запрещено получать доход от деятельности на Кипре.
Но, повторюсь, схема рабочая, все уже давно так сдают. Но, опять но, в последнее время, налоговая начала активнее просматривать квартиры на вопрос аренды и оплаты сопутствующих налогов.
Но, повторюсь, схема рабочая, все уже давно так сдают. Но, опять но, в последнее время, налоговая начала активнее просматривать квартиры на вопрос аренды и оплаты сопутствующих налогов.
Dmitriy Marmyshev
Не, кейс не такой же, как спрашивали выше.
Тут визитерский пинк - это значит что владелец резидент К...
📎 Webpage (not supported)
Каким образом гражданин третьей страны, проживающий на острове по ВНЖ или другому разрешению на длительное проживание без права на работу, может законно сдавать недвижимость в аренду/субаренду? Какие местные налоги в этом случае нужно платить? Такой человек не имеет права сдавать свою недвижимость в аренду на Кипре. Ни напрямую, ни через управляющую компанию, ни другим способом. Но если ту недвижимость, которую он приобрёл не для личного проживания, а для инвестиции, он внесёт в капитал собственной компании, которой будет управлять наёмный директор, то компания сможет сдавать недвижимость в аренду. Однако надо учесть, что для содержания компании потребуется тратить минимум 3 000 — 3 500 евро в год. Поэтому резонно посчитать заранее, насколько будет выгодно создавать новую компанию именно под сдачу недвижимости
https://www.vkcyprus.com/useful/11543-kak-sdat-zhile-esli-vy-grazhdanin-tretej-strany
https://www.vkcyprus.com/useful/11543-kak-sdat-zhile-esli-vy-grazhdanin-tretej-strany
NightWatch
2022-05-25 19:55 UTC
Yana
**Каким образом гражданин третьей страны, проживающий на острове по ВНЖ или другому разрешению на дл...
да и по ВНЖ с правом на работу нельзя
можно только граждане ЕС/LTRP и их супруги
можно только граждане ЕС/LTRP и их супруги
Yana
2022-05-25 19:56 UTC
NightWatch
да и по ВНЖ с правом на работу нельзя
можно только граждане ЕС/LTRP и их супруги
Да, так точно ! 👍
А вот про супругов граждан ес не уверена, ибо им тоже надо получать такое же разрешение, но вот выдаётся ли оно только доя личного пользования?
А вот про супругов граждан ес не уверена, ибо им тоже надо получать такое же разрешение, но вот выдаётся ли оно только доя личного пользования?
Надежда
2022-05-25 19:57 UTC
Здравствуйте. Хотела бы уточнить такой вопрос: 1. Ресипт на рабочую визу можно получить на человека без его наличия в стране (не прилетел еще?). 2. По этому ресипту можно влететь (да, видела что можно по оригиналу, но вдруг не то поняла)?. 3. По ресипту на рабочую визу можно уже начинать работать?
NightWatch
2022-05-25 19:57 UTC
Надежда
Здравствуйте. Хотела бы уточнить такой вопрос: 1. Ресипт на рабочую визу можно получить на человека ...
1 - нет
2 - да
3 - да
2 - да
3 - да
NightWatch
2022-05-25 19:58 UTC
Yana
Да, так точно ! 👍
А вот про супругов граждан ес не уверена, ибо им тоже надо получать такое же разре...
супругам киприотов точно можно
Yana
2022-05-25 19:58 UTC
NightWatch
супругам киприотов точно можно
А разрешение для супругов киприотов тоже получать надо? Благодарю за ответ!
NightWatch
2022-05-25 20:00 UTC
Yana
А разрешение для супругов киприотов тоже получать надо? Благодарю за ответ!
из "THE IMMOVABLE PROPERTY ACQUISITION (ALIENS) LAW" -
In this Law__ Interpretation.
"alien" means any person not being a citizen of the Republic
and includes an alien controlled company, a foreign company and a
trust in favour of an alien but does not include:
(a) an alien Cypriot;
(b) an alien wife of a citizen of the Republic, not being separated from her husband under a decree of a competent Court;
...
In this Law__ Interpretation.
"alien" means any person not being a citizen of the Republic
and includes an alien controlled company, a foreign company and a
trust in favour of an alien but does not include:
(a) an alien Cypriot;
(b) an alien wife of a citizen of the Republic, not being separated from her husband under a decree of a competent Court;
...
Надежда
2022-05-25 20:02 UTC
NightWatch
да и по ВНЖ с правом на работу нельзя
можно только граждане ЕС/LTRP и их супруги
А как расшифровать смысл этого текста из ВК "Если у гражданина ЕС/резидента Кипра уже есть один объект недвижимости, то можно ли купить второй под сдачу?
Да." Я это расшифровываю. что второй объект можно сдавать.
Да." Я это расшифровываю. что второй объект можно сдавать.
NightWatch
2022-05-25 20:04 UTC
Надежда
А как расшифровать смысл этого текста из ВК "Если у гражданина ЕС/резидента Кипра уже есть один объе...
если в разрешении на покупку не указано, что только для личного проживания - можно сдавать
Надежда
2022-05-25 20:06 UTC
NightWatch
1 - нет
2 - да
3 - да
Верно ли, что для того сотрудника, который еще в РФ, ему нужно сначала нац визу получить, приехать и заниматься рабочей визой?
NightWatch
2022-05-25 20:07 UTC
Надежда
Верно ли, что для того сотрудника, который еще в РФ, ему нужно сначала нац визу получить, приехать и...
или так, или получить entry permit
Anna
2022-05-25 20:07 UTC
Был у кого то кейс, где договор аренды при подаче на визитера в год 5400 + 450 депозит ( 450 Аренда в месяц) без марок прошёл .. упустили момент
NightWatch
2022-05-25 20:10 UTC
Anna
Был у кого то кейс, где договор аренды при подаче на визитера в год 5400 + 450 депозит ( 450 Аренда ...
да, если контракт был на сумму меньше 5000 - марки не требовались
Anna
2022-05-25 20:11 UTC
Anna
Был у кого то кейс, где договор аренды при подаче на визитера в год 5400 + 450 депозит ( 450 Аренда ...
Я пишу что чуть больше 5000. Запись завтра , в этом проблема
NightWatch
2022-05-25 20:12 UTC
Anna
Я пишу что чуть больше 5000. Запись завтра , в этом проблема
до визита в мигрейшен заскочите на почту и купите нужное количество revenew stamps и сделайте всё как нужно
хотя ещё копия нужна
хотя ещё копия нужна
Надежда
2022-05-25 20:37 UTC
NightWatch
или так, или получить entry permit
А сколько времени тратиться на получение entry permit от подачи документов в мигрейшн? на форуме видела, что от 3 дней до 3 месяцев. Так?
Dmitry
2022-05-25 20:46 UTC
Вроде не пролетала информация: сегодня в испанском консульстве мне сказали, что россиянам теперь выдают только single-entry визы, и только на даты заявленной поездки. И очень желательно, чтобы от подачи до поездки было хотя бы две недели.
EVGENIYA
2022-05-25 20:56 UTC
Anna
У меня есть слот на пятницу эту:) 27/05. Вдруг кому интересно. Завтра отменять буду, не знаю как его...
Когда отменять будете, можно в личку стукнете? У меня билет пропадает из за запутанных аппойтментов(
tatiana andre
2022-05-25 21:29 UTC
Maria Shamis
Доброе утро! По боту удалось поймать слот на запись на подачу документов на пинк слип, записала толь...
Не могли бы скинуть ссылку по которой вылавливали запись на подачу доков на пинк слип?
αγάπη
2022-05-25 22:18 UTC
Товарищи, добрый вечер!
Кто-либо с гражданством РФ въезжал с территории Кипра на территорию Израиля? Правильно ли я понимаю, что визу выдают на паспортном контроле?
Кто-либо с гражданством РФ въезжал с территории Кипра на территорию Израиля? Правильно ли я понимаю, что визу выдают на паспортном контроле?
Vadim Smirnov
2022-05-25 22:40 UTC
αγάπη
Товарищи, добрый вечер!
Кто-либо с гражданством РФ въезжал с территории Кипра на территорию Израиля...
Да, именно там
311 messages on this day